Analog Devices Inc. ADTF3175 1-MegaPixel Time-of-Flight Module
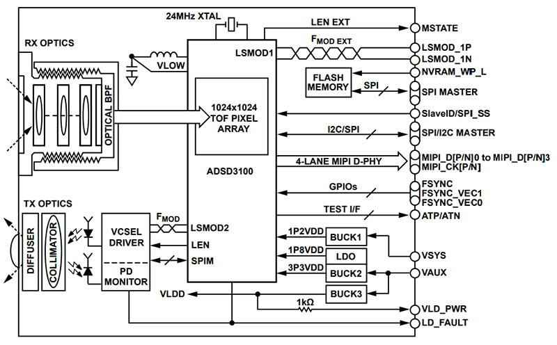
Analog Devices ADTF3175 1-MegaPixel Time-of-Flight Module is based on the ADSD3100, a 1-Megapixel CMOS indirect Time-of-Flight (iToF) imager and designed for high-resolution 3D depth sensing and vision systems. The ADTF3175 integrates a lens and optical bandpass filter for the imager, an infrared illumination source containing optics, a laser diode, a laser diode driver and photodetector, flash memory, and power regulators to generate local supply voltages. Fully calibrated at multiple range and resolution modes, the raw image data from the ADTF3175 is processed externally by the host system processor or depth ISP to complete the depth sensing system.The ADTF3175 image data output interfaces electrically to the host system over a 4-lane mobile industry processor interface (MIPI), Camera Serial Interface 2 (CSI-2) Tx interface. The module programming and operation are controlled through 4-wire SPI and I2C serial interfaces. The Analog Devices ADTF3175 1-MegaPixel Time-of-Flight Module measures 42mm × 31mm × 15.1mm and operates over a -20°C to +65°C temperature range.
Features
- 1024 × 1024 ToF imager with 3.5µm × 3.5µm pixels
- 75° × 75° Field of view (FOV)
- Imager lens subassembly with 940nm bandpass filter
- Illumination subassembly with eye safety support
- 4-lane MIPI CSI-2 Tx interface, 1.5Gbps per lane
- 4-wire SPI and 2-wire I2C serial interfaces
- NVM (Flash) for the module boot-up sequence
- Power regulators for the local imager and illumination rails
- Calibrated modes at 1024 × 1024 and 512 × 512 resolutions
- 0.4m to 4m depth range (depth noise 15mm maximum, 15% minimum reflectivity, <5klux equivalent sunlight)
- ±3mm depth accuracy (across full depth range)
Applications
- Machine vision systems
- Robotics
- Building automation
- Augmented reality (AR) systems
Functional Block Diagram
Videos
Published: 2022-11-09
| Updated: 2025-03-10
