Broadcom ASSR-601J 1 Form A Solid State Relays
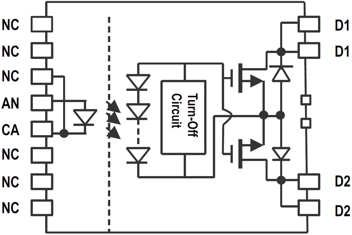
Broadcom ASSR-601J 1 Form A Solid State Relays are high-voltage solid state relays designed for high voltage industrial applications. The ASSR-601J consists of an AlGaAs infrared light-emitting diode (LED) input stage optically coupled to a high-voltage output detector circuit. The detector consists of a high-speed photovoltaic diode array and driver circuitry to switch on/off two discrete high-voltage MOSFETs. The relay turns on (contact closes) with a minimum input current of 10mA through the input LED. The relay turns off (contact opens) with an input voltage of 0.4V or less.The ASSR-601J is equivalent to 1 Form A Electromechanical Relays (EMR) and is available in 16-pin SOIC package. This solid-state relay provides reinforced insulation and reliability that delivers safe signal isolation critical in automotive and high-temperature industrial applications.
Features
- Compact solid-state bidirectional signal switch
- Operating temperature range
- TA = –40°C to +110°C for ASSR-601J
- TA = –40°C to +105°C for ASSR-601JV
- TA = –40°C to +125°C for ASSR-601JT
- Breakdown voltage, VOFF: 1500V at IDSS = 250μA
- Avalanche-rated MOSFETs
- Output Leakage Current
- IOFF = 10nA at VDS = 1000V for ASSR-601J
- IOFF < 1μA at VDS = 1000V for ASSR-601JV
- IOFF < 5μA at VDS = 1000V for ASSR-601JT
- On-resistance, RON < 250Ω at IO = 50mA
- Turn on time: TON < 4ms
- Turn off time: TOFF < 0.5ms
- Package: 300mil SO-16
- Creepage and clearance ≥ 8mm (input-output)
- Creepage > 5mm (between drain pins of MOSFETs)
- Safety and regulatory approvals
- IEC/EN/DIN EN 60747-5-5
- Maximum working insulation voltage 1414VPEAK
- 5000VRMS for 1 minute per UL1577
- CSA component acceptance
Applications
- Battery/motor/solar panel insulation resistance measurement/leakage detection
- BMS flying capacitor topology for sensing batteries
- Electromechanical relay replacement
- Inrush current limiter protection
- Solid state relay
Additional Resources
Functional Diagram
Published: 2018-10-03
| Updated: 2022-07-26
