Diodes Incorporated AP74502Q/AP74502HQ Controllers
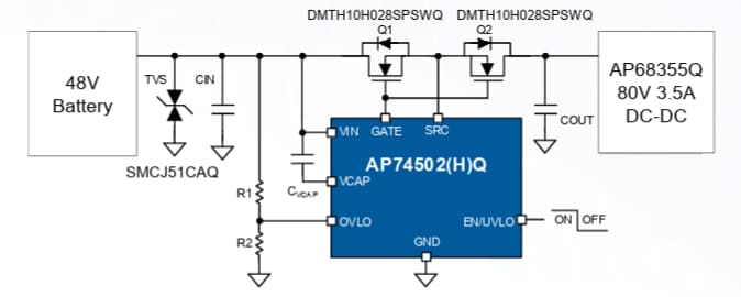
Diodes Incorporated AP74502Q/AP74502HQ Controllers are AEC-Q100 qualified, reverse battery polarity, and overvoltage protection controllers operating with two external N-channel MOSFETs. These controllers are designed for input protection in 12V, 24V, and 48V automotive systems. The AP74502Q/AP74502HQ controllers operate at input voltages as low as 3.2V, particularly for severe cold crank requirements in automotive systems, and up to 75V. These controllers operate at -40°C to 150°C junction temperature range and 4V to 75V input voltage range. The AP74502Q/AP74502HQ controllers are halogen-free, lead-free, fully RoHS compliant, and are available in the SOT-28 package. These controllers are well-suited for automotive body control units, automotive infotainment systems, automotive ADAS systems, cameras, industrial automation, and enterprise power supplies.The AP74502Q/AP74502HQ Controllers can withstand and protect the loads from negative supply voltages down to -80V. The AP74502Q, with its typical gate drive strength of 60μA, provides smooth start-up with inherent inrush current control. The AP74502HQ, with its 11mA typical peak gate drive strength, is suitable for applications that need faster turn-on, such as load switch applications.
Features
- Low quiescent current of 62µA when enabled
- 2kV of HBM and 750V of CDM ESD protection
- AEC-Q100 qualification compliance with device temperature grade 1 (-40°C to 125°C ambient operating temperature range)
- 8-Pin SOT28 Package
Applications
- Body control units
- Infotainment
- Advanced Driver Assistance Systems (ADAS)
- Exterior lighting
- USB charging
Application Diagram
Block Diagram
Published: 2025-06-27
| Updated: 2025-07-28
