Kinetic Technologies KTU1121 USB Type-C™ Port Protector
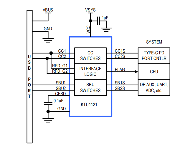
Kinetic Technologies KTU1121 USB Type-C™ Port Protector features four conducting paths with overvoltage protection (OVP) for USB Type-C CC and SBU signals. When an overvoltage event is detected, the KTU1121 will shut down all paths to protect circuits on the system side, for instance, the PD controller from damage.The Kinetic KTU1121 USB Type-C Port Protector SBU and CC switches provide very low on-capacitance for broad bandwidth to allow high-speed signal passing through without loss. The CC1/2 switches deliver low on-resistance for passing VCONN power up to 1.25A. Internal 5.1kΩ resistors automatically pull-down on CC1/2 during dead battery conditions to ensure that the upstream source provides 5V on VBUS.
The KTU1121 Port Protector is housed in a RoHS and Green compliant 16-bump WLCSP 1.7mm x 1.7mm package or a 20-pin 3mm x 3mm TQFN package.
Features
- Overvoltage protection
- 24VDC Tolerance on CC1/2, SBU1/2
- CC1/2 OVP = 5.8V
- SBU1/2 OVP = 4.8V
- Ultra-fast 15ns response time
- IEC61000-4-5 Surge protection
- ±40V Surge tolerance on CC1/2
- ±30V Surge tolerance on SBU1/2
- IEC61000-4-2 ESD Protection
- ±15kV air gap on CC1/2, SBU1/2
- ±8kV contact on CC1/2, SBU1/2
- ±2kV HBM on all pins (JEDEC JS-001-2017)
- CC Switches:
- 1.25A, 270mΩ, 40pF, 140MHz
- Automatic 5.1kΩ dead battery pull-down
- SBU Switches:
- 3Ω, 11pF, 800MHz
- 2.5V to 5.5V Operating supply voltage range
- -40°C to 85°C Operating temperature range
- 16-bump WLCSP 1.7mm x 1.7mm (0.4mm pitch)
- 20 pin TQFN 3mm x 3mm (0.4mm pitch)
- RoHS and Green compliant
Applications
- Notebook PCs, netbooks, tablets, monitors, TVs
- Gaming devices, set-top boxes, networking
Typical Application
Functional Block Diagram
Published: 2022-01-04
| Updated: 2022-04-27
