Microchip Technology MCP331x1(D)-xx Analog-to-Digital Converters
Microchip Technology MCP331x1(D)-10/05 is a family of Analog-to-Digital Converters (ADC), featuring a full differential input, high performance, and low power consumption in a small package, making them ideal for battery-powered systems and remote data acquisition applications. The MCP331x1(D)-10/05 ADCs feature a Successive Approximation Register (SAR) architecture, an industry-standard SPI serial interface and wide digital I/O interface supply (DVIO) range, allowing them to be interfaced with most industry-standard host microcontrollers, without the need for external voltage level shifters. These Analog-to-Digital Converters feature 1M/500k samples/second, one input channel, low power consumption (0.8µA typical standby, 1.6mA typical active [for 1Msps]), and are offered in a compact 10-pin MSOP or 10-TDFN packages.
Features
- Resolution and speed
- MCP33111(D)-10: 12-bit, 1Msps
- MCP33121(D)-10: 14-bit, 1Msps
- MCP33131(D)-10: 16-bit, 1Msps
- MCP33111(D)-05: 12-bit, 500ksps
- MCP33121(D)-05: 14-bit, 500ksps
- MCP33131(D)-05: 16-bit, 500ksps
- Differential and Single-ended input types:
- Differential: MCP33131D/21D/11D-10/05
- Single-Ended: MCP33131/21/11-10/05
- No Latency Output
- Wide Operating Voltage Range:
- Analog Supply Voltage (AVDD): 1.8V
- Digital Input/Output Interface Voltage (DVIO): 1.7V to 5.5V
- External Reference (VREF): 2.5V to 5.1V
- Differential Input Operation:
- Input Full-Scale Range: -VREF to +VREF
- Standby Mode (typical): ~0.8µA
- Conversion Mode (typical): ~1.6mA (for 1Msps) and ~1.4mA (for 500ksps)
- 1Msps sample rate
- SPI-Compatible Serial Communication:
- SCLK Clock Rate: up to 100MHz
- ADC Self-Calibration for Offset, Gain, and Linearity Errors:
- During Power-Up (automatic)
- On-Demand via user command during normal operation
- Temperature Range: -40°C to +125°C
- Automotive Q100 qualified
- Package Options: MSOP-10, TDFN-10
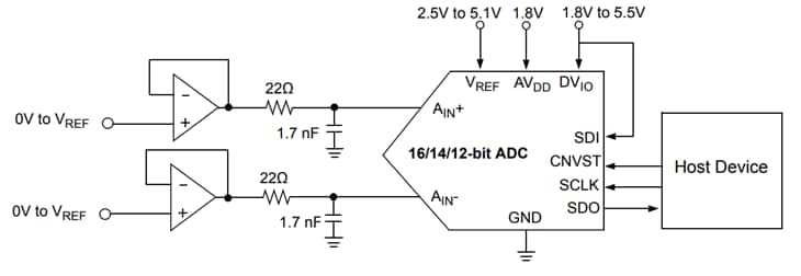
Typical Application Diagram
