Mikroe MIKROE-2860 GSR Click
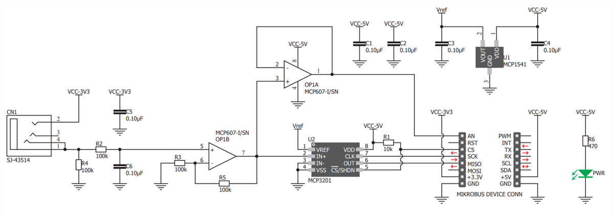
Mikroe MIKROE-2860 GSR Click features a precise 12-bit analog-to-digital converter so that the measured data can be digitally processed by the MCU via SPI. This GSR click outputs a buffered analog signal for further processing (analog or digital). Mikroe MIKROE-2860 GSR Click measures the Electrodermal Activity (EDA) of the human body also known as the Galvanic Skin Response (GSR). This GSR click operates at 3.3V or 5V input supply voltage. The MIKROE-2860 GSR click is available with an on-board 3.5mm jack to securely connect the electrodes to the board. This GSR click works on the principle based on the voltage divider, composed of two resistors. The GSR click can be used for measurement of the EDA factor of the human body, allowing the insight in some of the human autonomic nervous system parameters.Features
- Works on the principle based on the voltage divider, composed of two resistors
- 12-bit AD converter to digitally process measured data via MCU
- Available with onboard 3.5mm jack to securely connect the electrodes to the board
- Analog and SPI interfaces
- Measures the electrodermal activity (EDA) of the human body
- Working principle of the GSR click is based on the voltage divider composed of two resistors
Specifications
- 3.3V or 5V input supply voltage
- 42.9mm x 25.4mm click board size
GSR Click Top View
Schematic
Published: 2018-03-02
| Updated: 2022-08-12
