Nisshinbo NJU9102/A Digital Earth Leakage Detector ICs

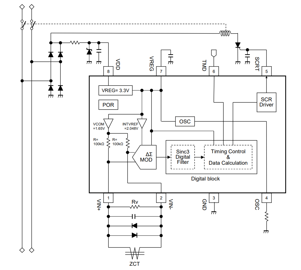
Nisshinbo Micro Devices NJU9102/A Digital Earth Leakage Current Detector ICs are designed for earth leakage current breakers. The NJU9102/A ICs feature a built-in ADC that converts an analog signal from ZCT (Zero-phase-sequence Current Transformer) to digital data and processes digital data based on an earth leakage current detector condition.

As a result of data processing, the Nisshinbo NJU9102/A outputs a one-shot pulse on the SCRT terminal when an analog signal is considered to be in a leakage condition and turns on an external thyristor.

Features

  • Power supply VDD of 4.0V to 5.5V
  • Operating temperature of -40°C to 105°C
  • Built-in high-precision ADC of 14-bit
  • Sinc3 digital filter at -3dB frequency = 150Hz
  • Internal power supply at VREG=3.3V and VCOM=1.65V
  • Earth leakage detector condition (TMD) - type A/type AC switchable
  • Five times trip level detection
    • NJU9102: Immediate response
    • NJU9102A: No immediate response
  • Control Circuit
    • Earth Leakage Detector Condition (TMD)
    • Sampling Counter (SCRT)
  • DMP8 package

Specifications

  • Internal power supply of 3.6V
  • Input resistance at 120kΩ
  • Input bias voltage of 1.8V
  • Earth leakage detection AC input voltage 7.8mVrms

Block Diagram

Block Diagram - Nisshinbo NJU9102/A Digital Earth Leakage Detector ICs
Published: 2024-07-17 | Updated: 2024-11-08