STMicroelectronics VL53L7CH Time-of-Flight (ToF) Sensor

STMicroelectronics VL53L7CH Time-of-Flight (ToF) Sensor is an 8x8 (64 zones) multizone sensor with an ultrawide 90° diagonal Field of View (FoV). This sensor offers a Compact and Normalized Histogram (CNH) innovative output for AI applications that require multizone raw ToF sensor data. The IR signal measured in each zone is sent as raw data to the host through each histogram bin. The VL53L7CH ToF sensor allows the user to modify the histogram resolution up to 128 bins and define the bin width. This sensor features up to 60Hz sample rate, 2cm to 350cm per zone range, and continuous or autonomous operating ranging mode. The VL53L7CH ToF sensor operates at 1.8V/3.3V/2.8V IOVDD or a combination of either 3.3V or 2.8V AVDD with 1.8V IOVDD voltage.

The VL53L7CH ToF sensor is driver compatible with VL53L8CH and pin-to-pin compatible with VL53L5CX and VL53L7CX. This sensor is available in 6.4mm x 3mm x 1.6mm dimensions in an optical LGA16 package. The VL53L7CH ToF sensor is used in cup rim detection for coffee machines and beverage dispensers and people counting for smart buildings. Other applications include floor sensing for robotics and vacuum cleaners, gesture motion, and hand posture recognition.

Features

  • Compact and Normalized Histogram (CNH) data output for AI:
    • Multizone data output up to 64 separate zones
    • Histogram output with signal count for each bin
    • Up to 128 bins histogram programmable size
    • Minimum bin width down to 37mm
    • Up to 30Hz maximum frequency through I2C
    • Ambient IR light level reported for each zone
    • All Time-of-Flight (ToF) processed data (distance, signal amplitude, and reflectance) are available
  • Ultrawide Field of View (FoV):
    • 60° x 60° square FoV (90° diagonal)
    • Autonomous low-power mode with interrupt programmable thresholds to wake up the host
    • Up to 350cm ranging
    • Motion indicator for each zone to detect if targets have moved
  • Highly configurable CNH to meet user expectations:
    • 64 zones with 18 bins at 15Hz
    • 32 zones with 36 bins at 15Hz
    • 16 zones with 48 bins at 25Hz
  • Easy integration:
    • Single reflowable component
    • 1.8V/3.3V/2.8V IOVDD or combination of either 3.3V or 2.8V AVDD with 1.8V IOVDD
    • Compatible with a wide range of cover glass materials
    • Driver compatible with VL53L8CH
    • Pin-to-pin compatible with VL53L5CX and VL53L7CX
  • Fully integrated miniature module:
    • 940nm invisible light Vertical Cavity Surface Emitting Laser (VCSEL)
    • Diffractive Optical Elements (DOE) on both transmitter and receiver enabling square FoV
    • Receiving array of Single Photon Avalanche Diodes (SPADs)
    • Low-power microcontroller running firmware
    • 6.4mm x 3mm x 1.6mm dimensions

Applications

  • Cup rim detection for coffee machines and beverage dispensers
  • AI applications that require multizone raw data
  • People counting for smart buildings and smart homes
  • Floor sensing for robotics and vacuum cleaners
  • Gesture motion and hand posture recognition

System Block Diagram

Block Diagram - STMicroelectronics VL53L7CH Time-of-Flight (ToF) Sensor

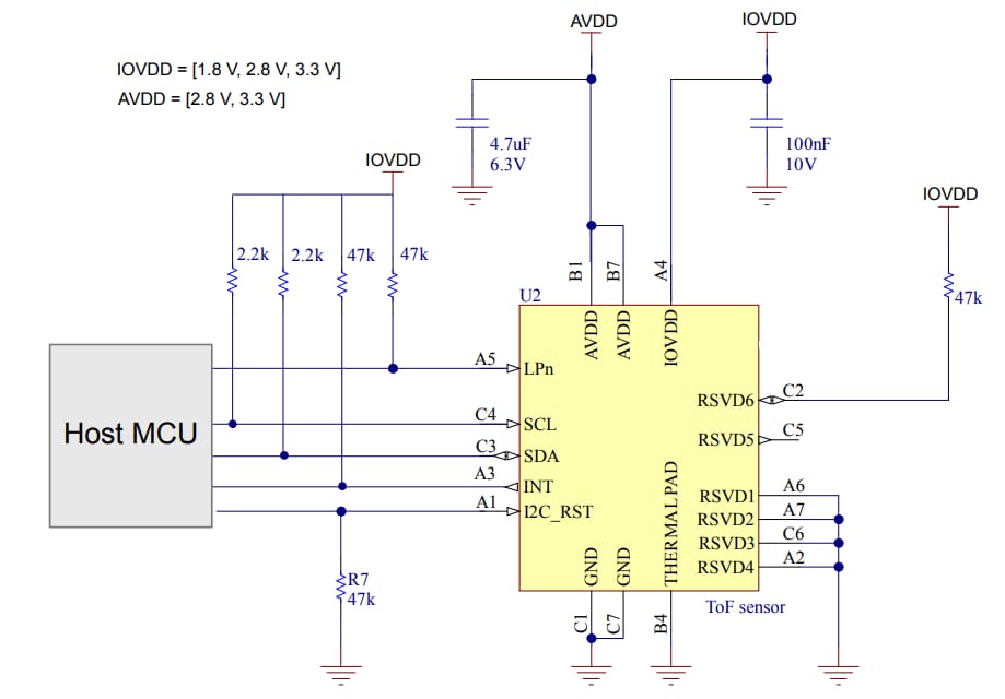
Application Schematic Diagram

Schematic - STMicroelectronics VL53L7CH Time-of-Flight (ToF) Sensor
Published: 2023-07-21 | Updated: 2025-07-19