Texas Instruments TPS568230 Synchronous Step-Down Voltage Regulators
Texas Instruments TPS568230 Synchronous Step-Down Voltage Regulators offer high-voltage input, high efficiency, and integrated FETs. The TPS568230 features ULQ™ (Ultra Low Quiescent), enabling low-bias current and large-duty operation. The ULQ™ feature greatly benefits extended battery life in low-power operation.The TPS568230 operates with a supply input voltage ranging from 4.5V to 18V and supports internal and external soft-start time options. The DCAP3™ control mode provides a fast transient response, good line, load regulation, and no requirement for external compensation. It supports low equivalent series resistance (ESR) output capacitors such as specialty polymer and ultra-low ESR ceramic capacitors.
Protection features include OVP, UVP, OCP, OTP, and UVLO, and combined power good signal and output discharge function. The MODE pin can be used to set Eco-mode™, OOA mode, or FCCM mode for light load operation. The Texas Instruments TPS568230 is available in a 20-pin 3.0mm x 3.0mm HotRod™ package. The device has a junction temperature specified from -40°C to 125°C.
Features
- 4.5V to 18V input voltage range
- D-CAP3™ architecture control for fast transient response
- 0.6V to 7V output voltage range
- 1% feedback voltage accuracy (25°C)
- 8A continual output current
- Integrated 19.5mΩ and 9.5mΩ RDS(on) internal power switch
- ULQ™ operation to enable long battery life during system standby
- Eco-Mode™, OOA, and FCCM modes are selectable for light load running by MODE pin
- 600kHz, 800kHz and 1MHz selectable switching frequency by MODE pin
- OOA light-load operation with switching frequency over 25kHz
- Large-duty operation support
- Adjustable soft start time by SS pin
- Power good indicator
- Built-in output discharge function
- Cycle-by-cycle over current protection
- Non-latched for OC, OV, UV, OT, and UVLO protections
- Small 3.0mm × 3.0mm HotRod™ QFN package
Applications
- DTV and STB, server and storage
- Telecom and networking, point-of-load (POL)
- IPCs, factory automation
- Distributed power systems
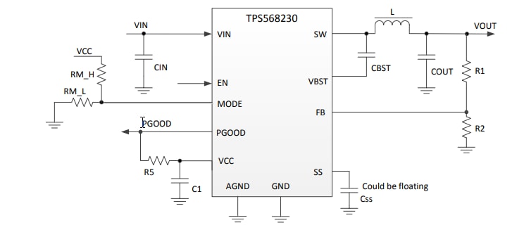
Typical Application
